


全省安全生产集中整治工作方案
为深入贯彻落实习近平总书记关于安全生产重要论述和视察江西重要指示精神,根据国务院安委会统一部署和《全国安全生产集中整治工作方案》要求,从即日起在全省范围内对危险化学品、建设工程施工等重点行业领域开展为期三个月的安全生产集中整治。现结合我省实际,制定如下方案。
一、总体要求
坚持以习近平新时代中国特色社会主义思想为指导,全面贯彻落实党的十九大和十九届二中、三中、四中全会精神,深入贯彻落实习近平总书记关于安全生产重要论述和视察江西重要指示精神,深刻吸取江苏响水“3·21”、丰城“11·24”特别重大事故教训,结合全省深化“十大专项整治”和“三项整治”各项工作任务,突出以危险化学品、建设工程施工安全为重点,坚决整治一些地方和部门落实防范化解重大安全风险政治责任不到位、树立新发展理念不到位、落实安全生产责任不到位,以及隐患排查不全面不深入扎实、打击非法违法行为不力等形式主义官僚主义突出问题,治理一批重大安全隐患,严惩一批违法违规行为,惩戒一批严重失信企业,问责曝光一批责任不落实、措施不力的单位和个人,建立健全安全生产风险隐患和突出问题自查自纠长效机制,实现减少一般事故,有效控制较大事故,坚决根绝重特
大事故目标,为实现“作示范、勇争先”目标定位和“五个推进”
更高要求,描绘好新时代江西改革发展新画卷提供坚实安全保障。
二、整治内容
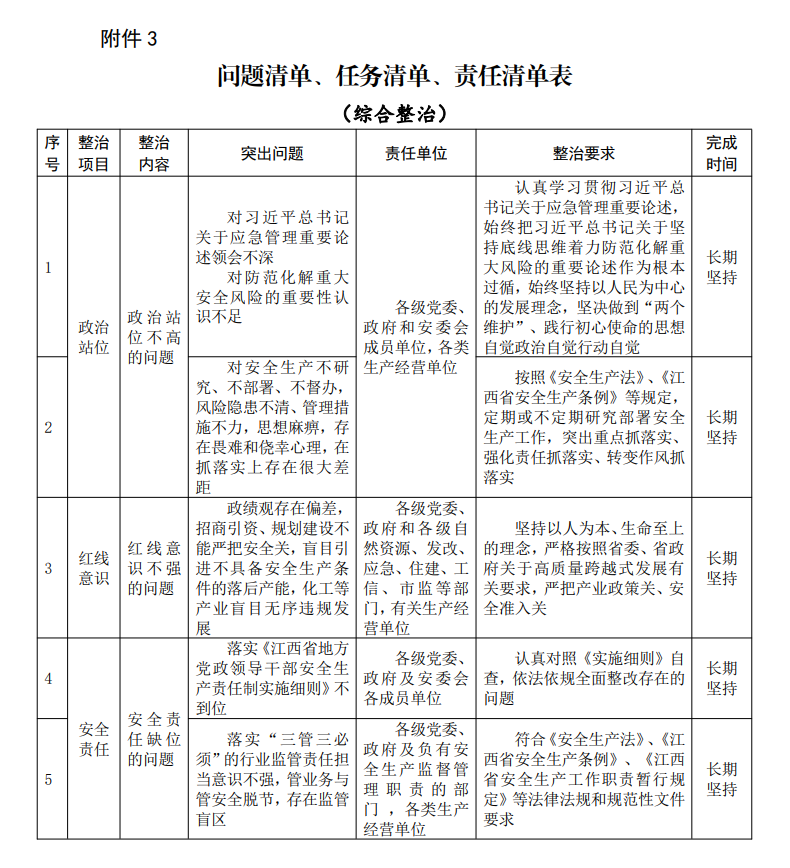
(一)综合整治重点
1.政治站位不高的问题。对习近平总书记关于安全生产重要论述领会不深,对防范化解重大安全风险的重要性认识不足,对安全生产不研究、不部署、不督办,风险隐患不清、管理措施不力,思想麻痹,存在畏难和侥幸心理,在抓落实上存在很大差距。
2.红线意识不强的问题。政绩观存在偏差,招商引资、规划建设不能严把安全关,盲目引进不具备安全生产条件的落后产能,化工等产业盲目无序违规发展。
3.安全责任缺位的问题。落实《地方党政领导干部安全生产责任制规定》不到位;落实“三管三必须”的行业监管责任担当意识不强,管业务与管安全脱节,存在监管盲区;落实企业主体责任措施不力,企业负责人安全意识淡薄,在安全生产制度建设、隐患排查、
风险防控、日常检查、员工培训等环节不认真不负责,甚至弄虚作假、违法违规。
4.隐患排查不扎实的问题。隐患排查不深入不全面,对风险隐患视而不见,安全整治走形式、走过场,整改问题没有盯住不放,特别是隐患排查治理没有形成有效机制。
5.监管执法宽松软的问题。不能正确处理放管服的关系,只放不管或简单化限制执法,放松对企业的安全监管;监管执法队伍班子不强、作风不实,对企业负责人法制教育不到位,开展执法检查不严不实不深入,对违法违规企业不敢动真碰硬,该停不停、该关不
关,放任违法企业一路“整改”、一路“绿灯”,长期“带病”生产。
(二)危险化学品行业整治重点。一是源头管理失控问题。
重点整治危险化学品企业和化工园区风险隐患排查“两个导则”不落实,化工园区规划不符合当地总体规划要求,招商引资不符合园区产业定位;引入其他地区淘汰落后产能,精细化工无序发展带来重大安全风险;化工企业和园区外部安全防护距离不符合标准要求
、不做安全风险评估(特别是国家、省危化品重点县),以及企业主要负责人和安全管理人员未依法经安全生产知识和管理能力考核合格和未持证上岗等问题。
二是监管责任悬空问题。重点整治各地区、各部门安全风险摸排不彻底,危险化学品生产、储存、使用、经营、运输和废弃处置各环节安全监管责任不清晰、存在监管盲区,危险化学品监管信息共享平台和风险监测预警系统建设进展迟缓;涉及“两重点一重大”(重点监管的危险化工工艺、重点监管的危险化学品和危险化学品重大危险源)的建设项目未实施联合审批等问题。危险废物安全监管缺失。打非治违工作不到位,未批先建、非法生产现象不同程度长期存在等问题。
三是本质安全水平低下问题。重点整治构成一、二级重大危险源的危险化学品罐区未实现紧急切断功能,涉及毒性气体、液化气体、剧毒液体的一、二级重大危险源未配备独立的安全仪表系统;
在役化工装置未经正规设计且未进行安全设计诊断;精细化工企业未按要求开展反应风险评估等问题。四是安全管理制度不落实问题。重点整治企业不落实“一报告双签字”、领导带班值班、安全风险研判与承诺公告制度;未认真实施隐患排查治理制度,未按照“2
个15天”要求录入安全生产信息系统;未按照国家标准制定实施动火、进入受限空间等特殊作业管理制度;安全仪表和自动化控制系统未正常投用;承包商不符合资质或对承包商安全失管等问题,以及企业生产现场管理混乱、危险化学品储存管理不符合要求、危
险废物管理处置不当,特别是冬季未落实生产设备尤其是重大危险源防冻防凝措施,年末盲目抢产量抢进度等问题(具体方案见附件 1)。
(三)建设工程施工行业整治重点。重点整治施工企业无相关资质证书或超越资质范围承揽工程及违法分包、转包工程,盲目赶工期、抢进度和冬季恶劣天气强行组织施工,特别是防滑、防冻、防火、防中毒窒息工作措施不到位等问题;起重机械、深基坑、高支
模、脚手架、翻模、滑模等危险性较大的分部分项工程和复杂地质条件下隧道工程、桥梁工程、轨道交通工程存在的安全隐患(具体方案见附件 2)。
(四)其他行业领域整治重点
1.煤矿。重点整治超能力、超强度、超定员组织生产,集团公司及其分公司向下属煤矿超额下达生产指标;超层越界开采或违法违规开采保安煤柱,以假图纸、假密闭等隐瞒作业地点生产;采用国家明令禁止使用的采煤方法、设备、工艺;井下违规放炮、动火,
瓦斯超限作业,安全监控系统功能不完善、运行不正常;通风系统不完善,采掘工作面等主要用风地点风量不足,无风微风作业;火区、高冒区、采空区等隐患排查治理和密闭管理不到位;高风险煤矿“体检”发现的问题未按要求整改;煤与瓦斯突出矿井抽采参数
不达标,开展容易自燃和自燃煤层矿井未按规定开展自然发火监测、采取综合预防自然发火措施,水害严重矿井未查明积水情况、在水害威胁区作业;已列入煤炭行业化解过剩产能方案应淘汰退出仍以“过渡期”、“回撤期”名义违规生产,停产停工矿井违规复工复产;煤矿安全管理人员、专业技术人员配备不符合规定,采掘工程违规承包、以包代管。
2.非煤矿山。重点整治超层越界开采、不按设计建设生产和下游情况复杂的排土场和露天矿山高陡边坡,使用干式制动器的无轨车辆运输人员、油料和炸药;地下矿山使用非矿用车辆运输,提升设备设施不按要求检测检验,动火作业等未落实审批制度;停产停建矿山措施不落实;关闭不具备安全生产条件矿山措施不落实,已经关闭矿山死灰复燃,非法盗采矿产资源;尾矿库未批先建、未经审批擅自加高扩容、擅自改变筑坝方式、放矿不规范。
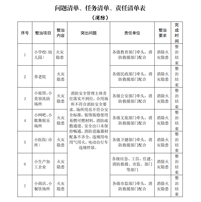
3.消防。结合冬季火灾防控和全省“九小”场所消防安全整治,重点整治小商店、小旅馆、小学校(幼儿园)、小医院(诊所、养老院)、小网吧、小餐饮场所、小歌舞娱乐场所、小美容洗浴场所、小生产加工企业等场所违规搭建、电气线路老化、疏散通道不畅、消防设施损坏、安全培训和演练不到位等问题。整治消防安全管理主体责任落实不到位,场所用房不符合安全标准,装饰装修未使用安全材料、存在“三合一”“多合一”等违法现象。重点整治高层建筑、大型商业综合体、博物馆和文物建筑等场所以及群租房、老旧小区等场所火灾隐患;重点整治电动自行车消防安全管理不到位。
4.交通运输。重点整治货车超载超限、“黑客车”和“黑客运企业”、“两客一危”、建筑施工运输车辆等重点车辆“三超一疲劳”、农村车辆违法载人和严重超员等问题;临水临崖、长大桥隧、连续长陡坡、团雾雨雪冰冻多发路段和马路集市等存在的安全隐患;运营船舶不满足安全技术条件、证书不全、配员不足,超载超航区航行、长期脱管、乡镇自用船舶非法载客,以及恶劣天气条件下禁限航规定落实不到位等问题。
5.燃气。重点整治燃气站无证经营,瓶装液化气非法储存、运输、充装和倒装等行为,餐饮店等燃气使用场所燃气用具、连接软管、减压阀和燃气泄漏报警装置等存在的安全隐患,以及擅自拆除、改装、迁移、暗埋燃气设施和用具等问题。
6.烟花爆竹。重点整治“三超一改”行为,即超人员、超药量、超许可范围组织生产、改变工房用途;安全生产许可证过期后或未通过复产验收的企业仍违法组织生产行为;满库容后仍继续组织生产;特种作业人员未持证上岗,作业人员带药检维修设备设施;烟花爆竹生产经营企业作业工房及库区未按要求设置防火隔离带,库容面积超过500平方米的仓库未设置防火分区并配备消防器材;企业关键工房监控视频不能有效使用,防静电、防雷设备设施缺失或者失效;烟花爆竹经营环节的违法违规行为,尤其是经营单位超量储存、违规储存、非法储存,零售点与居民居住场所设置在同一建筑物内或者在零售场所使用明火;各产地政府未认真开展落后烟花爆竹整顿退出工作,未认真排查清理处置退出企业遗留危险性废弃物。
7.工贸。重点整治钢铁企业煤气监测报警、劳动保护等安全设备设施缺失,检维修等施工区域煤气未采取有效隔断措施,开展动火、有限空间等各类作业时未采取有效措施预防煤气泄漏、中毒、窒息、爆炸等事故,外委作业未明确安全管理责任,维修作业未制定作业方案并进行作业监护;吊运高温熔融金属的起重机不符合冶金起重机相关要求,人员聚集场所设置在高温熔融金属吊运影响区域内,高炉炉顶放散阀未实施自动连锁,高炉运行超设计参数等问题。此外,铁路(高铁)、民航、旅游、农业机械、渔业船舶、民爆物品、电力、特种设备、水利、油气输送管道等重点行业领域也要结合开展全国安全生产集中整治行动,高质量完成全省深化十大专项整治大提升阶段和“三项整治”行动各项工作任务,进行彻底的无死角的集中整治。
三、工作要求
(一)高度重视,切实提高政治站位。开展安全生产集中整治,是贯彻落实习近平总书记关于安全生产重要论述和视察江西重要指示精神的具体体现,也是稳定安全生产形势、保障人民群众生命财产安全、推动高质量发展的内在要求。各地、各部门要切实增强责
任感、紧迫感和使命感,特别是地方党政主要负责人要结合“不忘初心、牢记使命”主题教育,带头扛起促一方发展、保一方平安的政治责任,强化责任担当,力戒形式主义、官僚主义,扎实做好集中整治各项工作,确保全省安全生产形势平稳。
(二)加强领导,结合实际周密部署。各地、各部门要加强组织领导,省级层面由省安委办统一协调、各专业委员会强化监督指导、各部门认真贯彻落实,各地要构建政府统一领导、安委办统筹协调、专委会指导落实的工作机制;要结合十大专项整治、“三项整治”等行动,突出危险化学品、建设工程施工等行业领域,制定具体实施方案,明确本地区、本行业整治重点,细化责任分工;要紧盯风险隐患突出的重点企业、重点场所、重点部位,狠抓责任落实,切实解决实际问题。
(三)密切配合,形成强大工作合力。各地、各部门要加强沟通联系,强化协调配合,经常互通有无,完善信息共享、联合执法、联合惩戒等工作机制,合力推动集中整治工作深入开展。要加强宣传教育,充分利用各级各类媒体广泛宣传安全生产法律法规和安全知识,增强全民安全意识;要加大“12350”举报投诉电话宣传力度,提高社会知晓度,发动社会各方面力量积极支持、参与安全生产工作,形成齐抓共管、社会共治的工作格局。
(四)强化执法,推动问题整改落实。各地要组织企业对照整治内容开展自检自改,列出问题清单,逐项制定整改措施;各责任部门要按照问题清单、任务清单、责任清单,加大各项工作力度,实行清单化管理和销号管理;要坚持立查立改、边查边改,做到排查整改、执法查处、督查督办贯穿集中整治全过程。对企业严重非法违法行为,要严格落实“四个一律”“五个一批”等措施,并按程序纳入安全生产联合惩戒“黑名单”,适时集中曝光一批违法违规典型,督促企业整改到位。要坚持标本兼治,着力建立健全安全生产风险隐患和突出问题自查自纠长效机制,完善和落实安全生产责任和管理制度,建立健全安全预防控制体系,运用制度威力应对风险挑战的冲击。
(五)强化考核,切实夯实安全责任。各地、各部门要综合运用通报、约谈、警示、提醒等手段加强督查检查,开展明查暗访,把集中整治工作开展情况纳入地方安全生产目标考核和干部绩效考核。对发生生产安全事故的地区和企业,要按照“事故原因未查清不放过、责任人员未处理不放过、责任人和群众未受教育不放过、整改措施未落实不放过”的原则,从安全制度建立、责任落实、现场管理等各个方面深入调查处理每一起事故,尽快查明事故性质和原因,严肃追究事故责任,对领导责任不落实、集中整治推动不力、部门监管走形式、执法查处宽松软等问题,要依法依规依纪严肃追责问责。省安委会将适时组织工作组对重点地区、重点行业领域进行督查,同时将集中整治开展情况纳入2019 年度各级政府和部门安全生产考核重要内容。
江西省安委办安全生产集中整治行动联系人:林刚,联系电话:85257168。请各地、各相关部门在 2019 年 12 月 10 日和 2020年2 月 28 日前,分别将集中整治的安排部署情况和工作总结报送省安委会办公室。
附件 1
危险化学品安全生产集中整治行动工作方案
为深入贯彻习近平总书记关于安全生产重要指示精神,按照李克强总理在国务院常务会议上的部署要求和全国安全生产电视电话会议精神,省安委会决定自即日起,在全省范围内对危险化学品行业领域开展为期三个月的安全生产集中整治。制定工作方案如下:
一、总体要求深入贯彻落实习近平总书记关于安全生产重要论述和视察江西重要指示精神,深刻汲取江苏响水“3·21”特别重大爆炸事故教训,通过开展危险化学品安全生产集中整治行动,提高地方政府和相关部门落实防范化解重大安全风险的能力和水平,进一步摸清底数,全面排查隐患,厘清监管职责,打击非法违法行为,治理一批重大安全隐患,严惩一批违法违规行为,惩戒一批严重失信企业,问责曝光一批责任不落实、措施不力的单位和个人,建立健全安全生产风险隐患排查和突出问题自查自纠长效机制,推动企业落实主体责任,强化安全管理,提升本质安全水平,夯实安全基础,实现减少一般事故,有效控制较大事故,坚决根绝重特大事故目标。
二、整治内容
(一)把好源头管控关口。一是涉及“两重点一重大”(重点监管的危险化工工艺、重点监管的危险化学品和危险化学品重大危险源)的建设项目全面实施联合审批;设区市要建立危险化学品禁限控名单或负面清单;二是招商引资、规划建设严把安全关,引入符合当地产业及园区产业定位的企业,严禁引入高风险、工艺落后、安全得不到保障的化工项目,尤其要慎入引进精细化工项目,引导化工产业有序发展;三是对化工园区(集中区)规划是否符合当地总体规划开展自查,按照《化工园区安全风险排查治理导则(试行)》开展风险排查,整治化工企业和园区外部安全防护距离不符合标准要求的问题。
(二)落实部门监管责任。一是在前期综合治理基础上,再次排查所有涉及危险化学品企业的安全风险,对危险化学品生产、储存、使用、经营、运输和废弃处置各环节进行全链条、全覆盖摸排;二是严格落实“三管三必须”的要求,明确各个企业、各个环节的监管责任单位,即:明确企业的行业主管部门,明确企业涉及的相关环节(如消防安全、特种设备安全等)监管部门;监管职责不清晰的(如危险废物安全监管职责)由县级人民政府协调明确;三是进一步加强安全监管的力度,强化监管执法,对安全生产条件不达标且整改无望的,经停产停业整顿后仍不具安全生产条件的坚决关闭,对存在重大隐患无法保证生产安全、周边安全距离不满足外部安全防护距离要求的停产整改,解决长期以来执法失之于宽、失之于软的顽疾,该停的停,该关的关。
(三)提高企业本质安全水平。一是构成一、二级重大危险源的危险化学品罐区实现紧急切断功能,涉及毒性气体、液化气体、剧毒液体的一、二级重大危险源配备独立的安全仪表系统;二是危险工艺、重大危险源安全仪表和自动化控制系统符合要求并正常投用;三是所有化工装置经过在役诊断或正规设计;四是精细化工企业 2019 年年底前按要求完成反应风险评估。
(四)巩固深化“打非治违”行动成果。一是督促企业依法建设,严格履行建设项目安全设施“三同时”及重大变更审批手续,严禁未批先建。二是企业试生产方案全部组织专家论证,试生产企业未制定安全措施、应急预案的或无安全保障的,一律不予同意试生产;
三是严厉打击无证、超期、超范围从事危险化学品生产、使用、经营的行为,一经查实,一律上限处罚,列入“黑名单”。
(五)全面落实企业主体责任。一是督促企业主要负责人、分管负责人依法履行其安全生产职责,落实“一报告双签字”、领导带班值班、安全风险研判与承诺公告制度;二是深入落实隐患排查治理制度,督促企业按照“2 个 15 天”要求将排查的安全隐患全部及时录入安全生产信息系统,及时整改,闭环管理;三是按照国家标准制定实施动火、进入受限空间等特殊作业管理制度并严格执行,储罐区动火作业升级管理;四是按照要求开展风险管控和安全标准化创建示范,依法推进安责险制度落实;五是加强对外来承包商的管理,承包商要符合资质,并对其开展安全教育培训和管理;六是强化企业生产现场管理,危险化学品按照标准分区、分类、分库存放,妥善处置危险废物,当前特别是要落实冬季生产设备尤其是重大危险源防冻防凝措施,严禁为达产达标超负荷生产,杜绝设备疲劳生产、“带病”运行,加强化工园区、企业尤其是危化品存储、使用环节监管,做好防火防爆工作。
(六)提高从业人员素质。一是通过警示教育提高企业负责人和安全管理人员安全意识和法律意识;二是企业主要负责人和安全管理人员依法经安全生产知识和管理能力考核合格,日常检查随机抽考;三是特种作业人员持证上岗,危险工艺操作人员学历要达到高中及以上学历要求;四是企业员工经过厂、车间、班组三级教育培训,培训合格。
三、工作要求
(一)结合实际周密部署。各地、各部门要深刻汲取江苏响水“3·21”特别重大爆炸事故教训,结合危化品专项整治、“打非治违”、“排险除患”等行动,突出危险化学品重点地区、重点企业、重点部位、重点环节,制定具体实施方案,明确本地区、本行业整治重点,细化责任分工,狠抓责任落实,切实解决实际问题。
(二)密切配合形成合力。各地、各部门要加强沟通联系,强化协调配合,合力推动危化品集中整治工作深入开展。广泛发动群众特别是化工企业内部职工举报重大隐患和违法行为,形成齐抓共管、社会共治的工作格局。
(三)严格落实执法措施。敢于动真碰硬、严格执法,对检查中发现的无证或证照不全组织生产、未批先建等严重违法生产行为要坚决打击,要依法严格落实查封、扣押、停电、吊销证照和停产整顿、关闭取缔、上限处罚、追究法律责任“四个一律”等执法措施。
(四)加强工作调度信息报送。切实做好危化品集中整治的工作调度和信息报送工作,及时掌握辖区内危险化学品集中整治开展情况,及时协调解决相关问题,2020 年 2 月底前报送工作总结。
附件 2
建设工程施工安全专项整治工作方案
为有效防范建筑施工安全事故,坚决遏制重特大事故发生,促进全省建筑施工安全生产形势稳定好转,按照《江西省安全生产集中整治工作方案》的总体部署,决定从即日起开展为期三个月的建设工程施工安全集中整治行动。现制定工作方案如下:
一、总体要求
深入贯彻落实习近平总书记关于安全生产重要论述和视察江西重要指示精神,通过开展建设工程施工安全集中整治行动,进一步提高政治站位,强化防范化解重大安全风险的重要性认识,切实解决政治站位不高、红线意识不强、安全责任缺位、隐患排查不扎实和监管执法宽松软等问题,严格安全风险管控,切实排查和整治安全隐患,实现减少一般事故,有效控制较大事故,坚决根绝重特大事故目标,确保安全生产形势持续稳定,为经济社会发展创造良好安全环境。
二、整治范围
全省范围内所有建设工程施工项目。
三、整治内容
(一)非法违法建设行为
1、项目审批、分包转包情况。未办理许可,从事建设活动的、将工程发包给不具有相应资质单位等;
2、园区一些工程逃避监管、未批先建。
3、参建单位与从业人员资质资格情况。企业主要负责人、项目负责人、安全生产管理人员持证情况,特种作业人员持证情况;监理单位资质情况,总监理工程师、专业监理工程师、监理员持证情况。
4、施工单位主体责任落实情况。不按标准施工、偷工减料、以次充好的;不认真执行生产安全事故报告、负责人现场带班、隐患排查治理等规定的;不制定有针对性和可操作性的作业规程、施工现场管理混乱,违章操作、违章指挥和违反劳动纪律的;高空作业、道路沿线作业、临时用电等安全措施不到位的;应急预案不制定、应急救援器材和设备配备不到位、应急演练不开展等的情况。
(二)危险性较大的分部分项工程安全隐患
1、危大工程各环节管理情况。对基坑工程、模板工程及支撑体系、起重吊装及起重机械安装拆卸工程、脚手架工程、拆除工程、暗挖工程、翻模、滑模、有限空间作业等危险性较大的分部分项工程,未严格执行专项施工方案编制、审核、认证审查、技术交底和
检查验收的行为。
2、起重吊装及安装拆卸工程安全管控。产权备案、安装告知、检验检测、使用登记、日常使用维修保养以及安装拆卸单位资质、操作人员资格不符合相关规定。
3、基坑、管井、沟槽开挖项目安全管理。雨水管网、污水管网、排水管网、城镇燃气管网等未按要求编制安全专项施工方案擅自施工、未按方案放坡和采取坑壁支撑的、在坑边堆放土方的情况。
(三)盲目赶工期、抢进度
抢时间、抢进度、抢工期,不按照法律法规和标准规范进行施工,不按专项施工方案施工,随意压缩建设工期,不具备安全生产条件强行进行施工。
(四)冬季恶劣天气强行组织施工行为
大风和雨雪冰冻等极端天气时,未执行停工要求,不执行冬季施工作业规范,雨雪天气后未设置防滑措施、大风天气时未采取吊篮防风措施等,未做好项目生活区管理,为工人提供防寒保暖设备,消防措施、防中毒窒息措施不利等。
(五)复杂地质条件下隧道工程、桥梁工程、轨道交通工程存在的安全隐患地质风险因素识别等不符合相关规范和存在安全隐患的情况。
四、工作要求
(一)提高思想认识,加强组织领导。住建、交通、水利、能源、通信等省建筑施工专委会各成员单位要坚持“管行业必须管安全”的原则,按照《江西省深化建设工程施工安全专项整治行动工作方案》明确的职责分工,加强领导,迅速行动,结合行业特点有效组
织好本部门行业领域安全生产集中整治工作。各成员单位要强化对各地的监督指导,加强部门沟通协作,紧密衔接配合,形成工作合力,共同推进本次整治行动取得实效。
(二)强化执法力度,切实消除隐患。要严厉打击非法违法生产经营建设行为,加大行政处罚力度,切实纠正违法违规现象。对因整改不力、安全生产主体责任不落实导致发生人身伤亡事故的,要采取顶格处罚措施。对排查出的隐患,责令企业立即制定整改措施,迅速完成整改;对暂时不能整改到位的隐患,要做到整改措施、责任、资金、时限和预案“五落实”。对整改不及时或不到位的,一律予以停工;对发现重大安全隐患的项目,一律予以停工。
(三)做好信息收集,及时报送总结。专委会各成员单位收
集本行业集中整治开展情况,在 2019 年 12 月 8 日和 2020 年 2月26 日前,分别将集中整治的安排部署情况和工作总结报送省建筑施工专委办,联系人:马鹿,联系电话:0791-88513179,电子邮箱:2292283954@qq.com。
















